SUNBET·申博(中国区)官方网站-Official Website
公司首页
关于我们
SUNBET申博简介
现任领导
联系方式
系班子分工
历史沿革
公司文化
机构设置
团队队伍
专家学者
基础数学系
计算数学系
应用数学系
数据科学与统计系
基础物理系
应用物理系
光电科学与工程系
物理实验中心
物理探测与成像技术研...
理论物理与计算物理研...
荣休教职工
本科教学
教学管理
专业设置
毕业设计
质量工程
国家一流专业
国家特色专业
国家级网络精品课程
国家一流课程
山东省一流专业
省级一流课程
省级一流教材
山东省实验教学示范中...
山东省精品课程
省级课程建设
校级精品课程
课程思政示范课
教学团队建设
老员工创新性实验
教学名师
教学比赛
其他奖项
教学改革
教学成果
教改立项
审核评估
研究生教育
通知公告
教学管理
学位点介绍
导师队伍
研究生招生
公司产品
研究生学位
成果展示
山东省教育提升项目
教材规划
教改项目
教学成果
课程建设
学科科研
团队建设
学科点介绍
科研管理
科研服务
平台团队
各级实验室
校级创新团队
院级创新团队
科研成果
发表文章
获批项目
授权专利
上级奖励
科技政策
员工工作
党政管理
党群工作
公司文件
学习园地
工会之家
工会通知
工会活动
组织机构
教代会
工会荣誉
会员风采
文档下载
国际事务
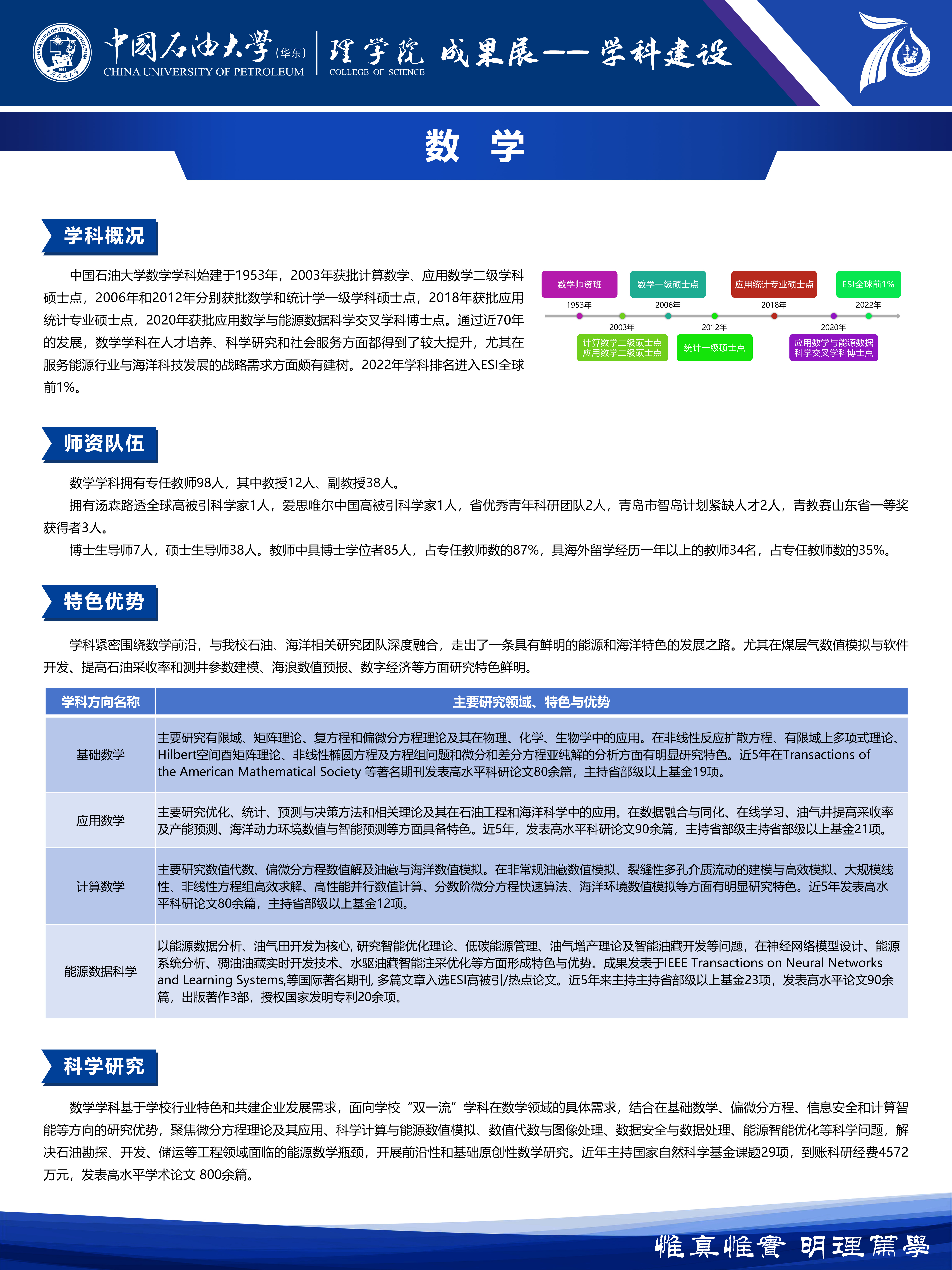
“献礼石大”——SUNBET申博师生优秀成果展
发布人:高旭 发布时间:2023-09-15 浏览次数:
1088
地址:青岛市黄岛区长江西路66号 文理楼
Copyright © 版权所有:SUNBET·申博(中国区)官方网站-Official Website
制作维护:SUNBET申博网络维护小组